

导语:当铂类药物每周期在血液中留住相当于27年当然软弱的突变负荷,当免疫查验点扼制剂成为TP53突变克隆的筛选压力,咱们是否需要再行界说调理的代价?

图源:CMT
正常组织体细胞演化经久被健康老龄化框架拘谨,癌症养息是否成为突变蕴蓄的隐形加快器?
既往对于正常组织体细胞突变的深度测序辩论,险些都将焦点锁定在年岁相干的时钟样经由,揭示了皮肤、食管、结肠等组织中突变克隆随年岁增长的线性累积规定。但是,这些辩论存在一个共同盲区:过度依赖无癌个体的健康样本,皆备摈斥了化疗、放疗、免疫养息等强致突变原的干扰,导致养息对正常基因组的影响长久停留在表面料到层面。
传统测序技巧因灵巧度不及,无法捕捉低于1%变异等位基因频率(VAF)的荒漠突变,使得养息后正常组织中可能存在的渺小克隆扩增逃遁监测。当下临床引申中,肿瘤科大夫高度善良原发灶与振荡瘤的养息反应,却鲜少有东谈主追问:那些吊销癌细胞的灵验疗法,究竟怎么改写了患者幸存正常细胞的遗传蓝图?
2025年10月Nature在线发表了一篇题为"Somatic evolution following cancer treatment in normal tissue"的辩论,恰是要撕开裂口。辩论者期骗 duplex sequencing(双链测序)技巧打破检测极限,初次在22例经受过系总揽疗的振荡性癌患者16种器官中,量化阐明铂类化疗、替莫唑烷、免疫养息等干扰技巧不仅奏凯蛊卦特定突变图章,更能通过非突变性遴荐压力重塑克隆架构,其中肝脏组织逾越40%突变可归因于外源性浮现,而免疫养息虽不致突变却显赫富集PPM1D与TP53开动突变克隆。

PEACE辩论自体剖解样本勾搭双链测序,考究目量养息在正常组织留住的突变踪迹
本辩论是一项基于PEACE辩论自体剖解名堂的横断面不雅察辩论,旨在绘画系总揽疗下多器官正常组织的突变特征图谱并量化遴荐压力。辩论团队从22例中位年岁65岁的振荡性癌患者(涵盖肺癌、肾癌、玄色素瘤等原发类型)尸检中赢得156份肉眼无癌的2mm×2mm组织活检样本,灭绝肺、肝、脑、脾、垂体等16种器官,同期收罗22份血液样本,其中5例患者特别提供养息前手术样本酿成配对对照。
辩论者野心包含82.5kb的定制拿获panel,灭绝TP53、EGFR、KRAS等30个已知癌基因及代表全基因组三核苷酸谱的中性区域。变异检测通过VarDict软件完成,经多重过滤剔除血液浑浊、拷贝数很是及假阳性突变,最终轻浮出166,732个单碱基替换(SBS)、16,108个插入缺失(indel)和2,399个双碱基替换(DBS),突变检测下限达0.003% VAF。
主要评价目的为各组织每细胞每兆碱基突变负荷(β值),次要目的包括突变特征归因、基因水平dN/dS遴荐压力悉数及养息浮现与开动突变的关联强度。为区别突变起首,辩论接纳贝叶斯脉络狄利克雷经由(HDP)重新理会16种SBS特征,并将COSMIC v3.4已知的抽烟(SBS4)、软弱(SBS5/SBS40)、铂类(SBS31/SBS35)等特征手脚先验。遴荐压力分析通过coverage-adjusted dNdScv模子运筹帷幄非同义/同义突变比率,夹杂效应模子纳入患者、组织、肿瘤类型手脚马上效应,全面阅兵年岁、性别、抽烟包年、饮酒年等混杂身分。
养息图章重塑器官突变谱,免疫养息竟成开动克隆筛选器而非突变蛊卦者
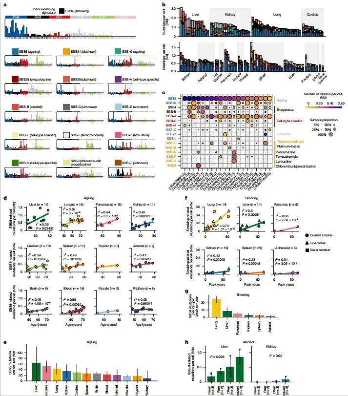
辩论阐明,外源性浮现(养息+生存步地)在肝脏孝顺中位41%突变,od体育(中国)手机版在脑中不及10%,器官间各别高达5倍。图1b展示各组织突变负荷与VAF散播,肝脏达每细胞每兆碱基1.83个突变(IQR 1.71–2.14),显赫高于脑(0.58)与垂体(0.50),且突变数与测序深度正相干(r=0.26),中位VAF仅0.00323%,教导绝大广泛突变驻留于微量克隆。图2揭示16种SBS特征谱,其中SBS4(抽烟)在肺、心、肝组织与包年显赫正相干,每包年肺细胞累积20个突变,心肝约5个;SBS-B(乙醇)专属肝脏,与饮酒单元正相干(P=0.006)。

图1 养息在正常组织中的影响

图2 搞定过的正常组织中活跃的突变经由
铂类养息方面,图3a高傲SBS31/35突变负荷与化疗周期数线性相干(P=1.0×10-25),血液对铂最明锐,每周期每细胞产生89个突变,相当于27年当然软弱量,而脑与肾上腺最低(<27个)。替莫唑胺留住SBS-F图章,在垂体、脾、腹黑突变占比中位20%(5%–43%)。

图3 正常组织中与养息相干的突变特征
更颠覆的是免疫养息效应:经受抗CTLA-4、抗PD-1或集会养息的患者,血液与肺组织TP53、PPM1D、CHEK2的dN/dS比值显赫>1,尽管免疫养息不增多总突变负荷(P=0.49),却强力筛选TP53突变克隆(抗CTLA-4组P=0.0096)。经受铂养息的肺组织中,26%TP53开动突变可奏凯归因于SBS31;血液经受替莫唑胺养息者,45%TP53开动突变源于SBS-F;肝组织乙醇浮现孝顺25%TP53开动突变。免疫养息虽不致突变,却能手脚遴荐压力塑造体细胞演化,这种非突变性遴荐机制可能诠释为何免疫养息经久幸存者继发肿瘤风险增高。
牵挂
本辩论在养息布景下描述正常组织突变全景,为二次肿瘤风险预警提供可量化分子目的。临床层面,数据明确高傲6周期铂化疗在血液中蕴蓄的突变相当于27年当然软弱,为诠释年青睾丸癌幸存者继发实体瘤风险增高2.4倍提供了分子底物。更环节的是发现免疫养息通过微环境重塑筛选TP53突变克隆,这对现时免疫养息常常应用的临床引申敲响警钟——经久随访需警惕开动基因突变负荷的二次致癌效应。器官特异性各别相通具有携带意旨,肝脏>40%外源突变占比教导其手脚代谢器官的高风险性,而大脑<10%的相对豁免现象值得进一步探索保护机制。辩论局限性在样本量较小(22例)且为横断面野心,无法摈斥个体各别干扰,但夹杂效应模子最猛进程阅兵了混杂身分。改日需扩大部队并整合单细胞分辨率,以贯通不同细胞类型对突变与遴荐的各别化反应。
参考文件
Pich O, Ward S, Rowan A,et al. Somatic evolution following cancer treatment in normal tissue[J]. Nature. 2025 Dec 10.Doi: 10.1038/s41586-025-09792-4.
“医学论坛网”发布医学规模辩论效果息争读,供专科东谈主员科研参考,不手脚诊疗表率od体育(中国)手机版,使用需凭证具体情况评估。
滚球app中国官方网站